一、前言
2015年国家质检总局第163号令发布了《检验检测机构资质认定管理办法》,并配套发布了《检验检测机构资质认定评审准则》(以下简称《资质认定评审准则》)等相关文件。新办法中采用“检验检测机构”替代老办法中的“实验室和检查机构”,泛指从事检测活动、检验活动(或者两种活动都涉及)的各类技术机构,这些机构如果需要对社会出具有证明作用的数据和结果,应当首先取得资质认定,方可从事相关工作。2016年,经过一年的试行,国家总局又对2015版《资质认定评审准则》进行了修订,2016版《资质认定评审准则》缩减合并了部分重复条款,语言更简练,同时取消了部分争议较大的条款,使准则的操作性更强。2016版《资质认定评审准则》于2016年8月1日起正式实施。
另一方面,在国际上,对检验机构有其技术和管理能力的通用要求的标准,即ISO/IEC17020Conformity assessment-Require_ments for the operation of various types of bodies performing inspec_tion,是由国际标准化组织在1998年发布实施的。2006年开始,中国合格评定国家认可委员会(CNAS)将ISO/IEC17020引入我国并等同转换为CNAS-CL01《检验机构能力认可准则》,以此开始对国内的检验机构进行评审、监督及认可,ISO/IEC17020成为各机构建立管理体系的依据标准之一。检验机构认可是一种自愿申请行为,是国家权威机构(CNAS)对检验机构有能力进行规定类型的检验所给予的一种正式承认。
上海市计量测试技术研究院凭借自己多年的检测经验,于2009年依据《检查机构能力认可准则》CNAS-CL01:2006(ISO/IEC17020:1998)建立了符合认可要求的检查机构质量管理体系,取得了CNAS检查机构认可。2012年依据CNASCL01:2012(ISO/IEC17020:2012)进行了《检查机构质量手册》的改版,改版后的《检验机构质量手册》结构上完全与ISO/IEC17020:2012一致,管理要求上完全满足ISO/IEC17020的具体要求。质检总局163号令颁布后,如何建立既符合ISO/IEC17020,又满足《检验检测机构资质认定评审准则》统一的质量管理体系,我们对两个体系的异同点进行了探讨比较。
二、ISO/IEC17020与《检验检测机构资质认定评审准则》异同点
目前,我国检验机构认可属于自愿性认可,检验机构在申请通过CNAS的检验机构认可后,即可向社会开展检验工作。163号令颁布后,按照“法无授权不可为”的原则,要向社会出具具有证明作用的结果,要求检验机构必须通过资质认定,由此可见资质认定强调的是检验机构的法制地位。例如,在中国境内从事验货和安全健康(消防、锅炉、特种设备、核安全、船舶检验、检验检疫和药品等)的检验机构将逐步强制其获得资质认定,只有这样才能加强对检验机构的监督管理,使我国的社会主义市场经济走向规范、健康之路,而且能够更快融入国际经济体系中,同时也使我们更好地履行WTO的要求。
1.ISO/IEC17020与《检验检测机构资质认定评审准则》各要素的比较
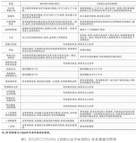
ISO/IEC17020:2012包含了8个条款:(1)范围;(2)规范性引用文件;(3)术语和定义;(4)通用要求;(5)管理要求;(6)资源要求;(7)过程要求;(8)管理体系要求。这8个条款囊括了对检验机构的基本要求,并包含了原版16个要素中的绝大部分内容,其中还增加了一些要求。而《检验检测机构资质认定评审准则》包含了4个条款:(1)总则;(2)参考文件;(3)术语和定义;(4)评审要求。由于两个标准条款序号缺少可比性,我们以ISO/IEC17020的要素顺序为例,对两个标准的要素进行详细比较,如表1所示。

2.两个体系的异同要素描述
(1)相同要素
从上述对比表中我们可以清楚地看到,两个标准的行政、组织和管理要求基本一致,体系文件可以同时覆盖到两个标准。此外,设施与设备、检验项目和样品的处置、管理体系文件、文件控制、管理评审、内部审核、纠正措施、预防措施这几个要素的要求与规定也无太大差异。
(2)不同要素
人员。在此要素中两个标准对人员应具备的知识、培训和监督都作了规定,但由于根据ISO/IEC17020相关要求,检验结果主要取决于检验员的专业和经验判定,因此对人员能力要求更高,需要具备足够的知识和经验。同时,对人员监督的要求也相对较高,强调要对所有检验员安排现场观察;《资质认定评审准则》对人员录用作了明确规定,强调必须建立劳动或录用关系,对技术负责人和授权签字人的资质作了具体规定。
分包。ISO/IEC17020规定只有在几种情况下才能分包,分包责任由检验机构承担,需保留所有对分包方的调查记录;《资质认定评审准则》要求分包方取得资质认定。
检验方法和程序。ISO/IEC17020允许检验机构采用其他方提供的信息作为符合性决定的一部分,但需对此信息的完整性进行验证。此外,明确提出要有安全作业指导书;《资质认定评审准则》允许有方法的偏离,但必须经技术判断和批准,并征得客户同意。
检验记录、检验报告和检验证书。《资质认定评审准则》中要求检验记录、检验报告和检验证书保存期限为不少于6年,ISO/IEC17020要求保存期限为2年。
投诉和申诉。ISO/IEC17020中投申诉作为重要条款,尤其是对投申诉的过程作了详细规定。《资质认定评审准则》要求有投诉程序,未提申诉。
工作场所和环境。《资质认定评审准则》中工作场所和环境是重要条款,检验检测机构必须具有固定的工作场所,工作环境满足检验检测要求。ISO/IEC17020中并未要求有固定的工作场所,只提到需要时对环境条件进行监控。
采购服务及合同。这两个要素在《资质认定评审准则》中有相应条款,在ISO/IEC17020中都未单独列出,分别在设施与设备和检验方法和程序两个要素中提到。两个标准均要求建立程序文件。
风险防控。ISO/IEC17020注重的是公正性风险防控,要求检验机构持续不断地识别其公正性的风险。《资质认定评审准则》则要求在安全管理体系中进行风险防控。
三、面向ISO/IEC17020和资质认定的检验机构
通过上述分析比较,我们可以看到,按照163号令要求,凡是在中华人民共和国境内依法成立的检验检测机构,只要从事向社会出具具有证明作用的数据、结果的检验检测活动,都应当遵守《检验检测机构资质认定管理办法》的规定,即检验机构如果承接中国国内检验业务时,必须取得资质认定,其质量管理体系需符合《检验检测机构资质认定评审准则》;检验机构认可是检验机构证明自己能力,向管理者和客户提供信心,提高检验机构市场竞争力的一种手段,还可以帮助检验对象有效规避技术性贸易壁垒。如果检验机构涉及国外检验业务,则必须通过CNAS检验机构评审,其质量管理体系应满足ISO/IEC17020要求。
通过上述分析比较,我们可以看到,检验机构要建立一套既满足ISO/IEC17020要求,又符合《资质认定评审准则》要求的质量管理体系,完全是可行的。结构上,由于SO/IEC17020完全针对检验机构设立条款,而《资质认定评审准则》包含了对检验机构、实验室以及原有的产品质量检验机构的要求设立条款,检验机构可以参照ISO/IEC17020的条款设立进行质量手册编写;内容上,两个体系的管理要素之间既存在共同要求,又有其不同的特殊性,作为检验机构在编制质量手册时要想满足这两个体系所有质量要素,需要将两个体系的要求相互结合、相互补充,按照检验机构的实际情况,尽量满足更高的条款要求。如检验记录、检验报告和检验证书保存期限,应该按照不少于6年要求;检验方法、程序,由于目前检验机构涉及的领域都有一定的特殊性,不建议做方法偏离;再如工作场所和环境,各检验机构可以视自己所开展的项目而决定是否确实需要固定工作场所,但环境必须满足标准要求。
四、结束语
我国检验机构认可属于自愿性认可,但正逐步成为市场准入的必要条件。资质认定则强调的是检验机构的法制地位,机构应该根据自身业务和发展情况,选择和设定质量管理体系。而我们在建立质量管理体系时,只有对体系要求充分理解与消化,才能建立一个可以覆盖两个体系的完整管理要求。
本文刊发于《华体会体育中国首页 》杂志2018年第1期
作者:上海市计量测试技术研究院 舒晓莲 余培英 潘晨言