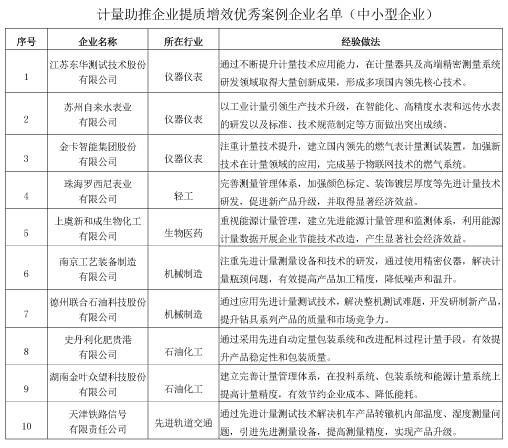
近日,市场监管总局下发《市场监管总局办公厅关于宣传推广计量助推企业提质增效典型案例的通知》,要求各地加大对企业计量工作典型做法和经验案例的宣传推广,其中有20家大型企业和10家中小型企业“榜上有名”,作为优秀案例被重点推介和宣传。这些企业是:

据悉,为深入贯彻《中共中央国务院关于开展质量提升行动的指导意见》《计量发展规划(2013-2020年)》,进一步发挥计量服务工业产业的基础保障作用,近年来市场监管总局联合有关部门组织开展了“优化计量提质增效”“工业计量标杆示范”等活动。在这些活动的基础之上,经过各地推荐和专家评审,市场监管总局整理汇总了近100个企业计量典型案例。这些案例主要来自航空航天、机械制造、仪器仪表、石油化工、 生物医药、有色金属等行业的企业一线,涵盖大型和中小型企业,是相关企业通过计量推动企业提质增效的具体实践和经验积累,既有通过完善测量管理体系帮助企业加强计量管理、降低成本的,也有通过计量技术创新、仪器设备检定/校准帮助企业提升产品质量和核心竞争力的;既有详细的技术实现路径,也有具体成效和体会。这些案例具有较强的同行业推广价值和参考借鉴意义,有利于引导和帮助企业学习了解、利用计量服务企业发展,更好地将计量融入企业生产管理,提高计量能力水平,促进企业创新发展、提质增效。
《市场监管总局办公厅关于宣传推广计量助推企业提质增效典型案例的通知》要求各地市场监管部门加大对这些案例的宣传推广,使其成为帮助企业复工复产、推动经济发展的重要举措,结合“5·20世界计量日”“计量服务中小企业行”等活动,通过座谈会、经验交流会、企业现场参观、网上论坛、微信公众号等活动或载体,将这些案例广泛宣传到企业,不断增强企业特别是中小企业的计量意识,激发其内生动力,不断提高产品质量,促进企业创新发展。